Přeskočit obsah

IR přijímač/vysílač¤

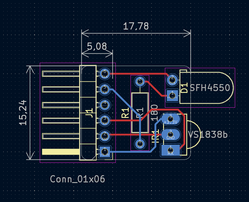
IR přijímač/vysílač založený na IR diodě a VS1838B

Jsou potřeba 3 piny - RX (signál z VS1838B) - TX (vysílaný signál) - CLK (38 KHz signál který očekává přijímač na druhé straně)

Schema PCB 3D PCB